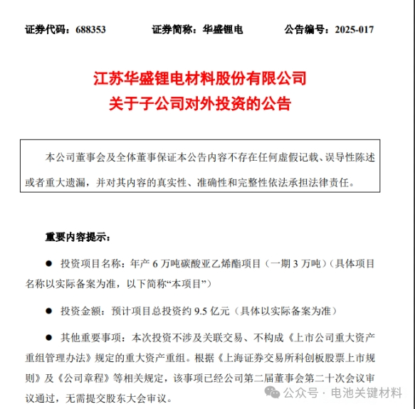
华盛锂电:拟投建年产6万吨碳酸亚乙烯酯项目(一期3万吨)

在锂电池体系中,碳酸亚乙烯酯(VC)作为电解液添加剂至关重要,能形成 SEI 膜,抑制溶剂嵌入、减少气胀,提升电池循环寿命与安全性。不同电池 VC 用量有别,磷酸铁锂电池因特性对其用量高于三元电池。随着新能源汽车与储能市场崛起,锂电池需求大增,预计 2025 年国内 VC 需求突破 1.3 万吨,高质量产品将稀缺。
固态电池是下一代电池技术重要方向,VC 凭高离子传导性和热稳定性潜力巨大。华盛锂电提前布局 VC 产能,既满足液态电池需求,又着眼固态电池商业化,有望在未来竞争中占得先机。
但当前电解液添加剂行业处于复杂市场环境,价格在底部区间,华盛锂电扩产面临市场需求不及预期、竞争激烈风险。电池技术迭代快,若固态电池大规模应用,华盛锂电现有产能或闲置。此外,9.5 亿元投资对资金实力要求高,原材料价格波动也影响成本。
从公司战略看,投资建设年产 6 万吨 VC 项目是 “电解液 + 固态电池” 双轮驱动战略关键部分,可巩固领先地位、创造新增长点。行业趋势上,新能源汽车和储能市场前景广阔,华盛锂电扩产能适应需求、提升国际竞争力。技术创新层面,新建项目采用先进工艺设备,有望降本提质。总之,华盛锂电投资押注 VC 产能,值得资本市场关注,期待其克服挑战,实现突破。
文章来源:环球工程机械网、网络、电池关键材料

